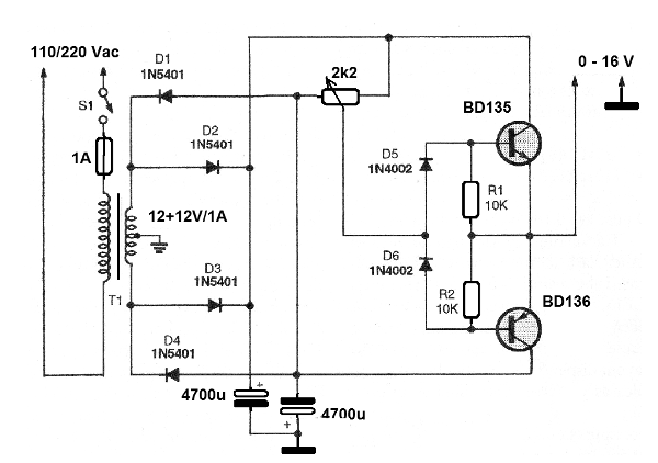
Esta fuente interesante, obtenido en un catálogo de 2001, puede variar la tensión de salida entre -16 y +16 V, permitiendo así que la inversión de rotación de un motor, además del control de velocidad. Q1 puede ser un BD135 y Q2 un BD136 uno para corrientes de hasta 500 mA ouTIP31 para Q1 y TIP32 para Q2 para corrientes de hasta 2A, montado en disipadores de calor. El transformador tiene dos secundarios y R3 es un potenciómetro de alambre de 2,2 k ohmios. Los diodos pueden ser 1N5402 o 1N5404 que son los más comunes. Originalmente, el circuito está diseñado para controlar el movimiento del tren de ferrocarriles en miniatura.




