Este circuito utiliza un relé sensible de 9 V, pero se puede construir con relés de 6 o 12 V cambiando la fuente de alimentación. La sensibilidad se establece en VR1. El transistor puede ser BC548.

Interruptor activado por luz
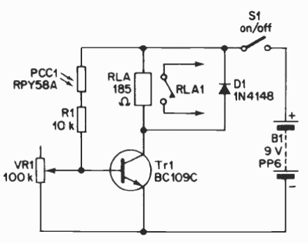
Este circuito utiliza un relé sensible de 9 V, pero se puede construir con relés de 6 o 12 V cambiando la fuente de alimentación. La sensibilidad se establece en VR1. El transistor puede ser BC548.
