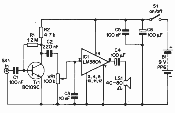
Usando el LM380, este circuito proporciona una potencia del orden de 200 mW. En él tenemos una etapa de preamplificación para micrófono. La alimentación puede ser de 6 a 12 V.

Amplificador de teléfono
Usando el LM380, este circuito proporciona una potencia del orden de 200 mW. En él tenemos una etapa de preamplificación para micrófono. La alimentación puede ser de 6 a 12 V.
