Encontramos este circuito en una antigua publicación inglesa. El resistor no indicado puede ser de 2k2 y el condensador de 33 nF. El transistor puede ser cualquier JFET de propósito general.

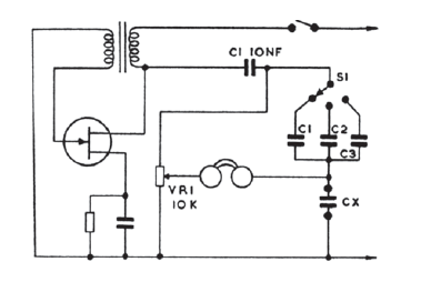
Puente de capacitancia
Encontramos este circuito en una antigua publicación inglesa. El resistor no indicado puede ser de 2k2 y el condensador de 33 nF. El transistor puede ser cualquier JFET de propósito general.
