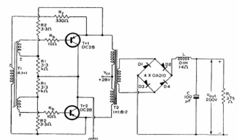
Encontrado en un manual de transistores Mullard de 1960, este circuito tiene una corriente de entrada de 4.4 A y una salida de 193 V operando a 514 Hz. No se da información sobre el transformador.

Inversor de 123W
Encontrado en un manual de transistores Mullard de 1960, este circuito tiene una corriente de entrada de 4.4 A y una salida de 193 V operando a 514 Hz. No se da información sobre el transformador.
