Este circuito se encontró en el manual de transistores Raytheon de la década de 1960. El circuito usa transistores de germanio y el instrumento es de tipo analógico.

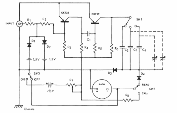
Medidor de frecuencia de audio
Este circuito se encontró en el manual de transistores Raytheon de la década de 1960. El circuito usa transistores de germanio y el instrumento es de tipo analógico.
