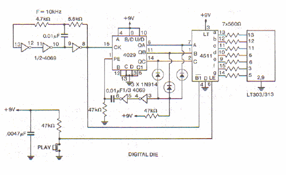
Este circuito se basa en un display de cátodo común de 7 segmentos. El circuito está basado en tecnología CMOS y puede alimentarse con tensiones de 6 a 9 V.

Dado electrónico
Este circuito se basa en un display de cátodo común de 7 segmentos. El circuito está basado en tecnología CMOS y puede alimentarse con tensiones de 6 a 9 V.
