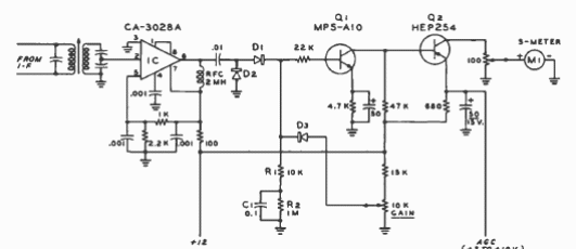
Este control automático de ganancia (AGC) se encontró en un Radio Handbook de 1977. El circuito usa componentes de la época y se puede adaptar para usar componentes modernos.

AGC
Este control automático de ganancia (AGC) se encontró en un Radio Handbook de 1977. El circuito usa componentes de la época y se puede adaptar para usar componentes modernos.
