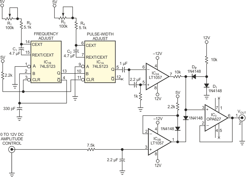
Basado en la lógica TTL, este circuito puede variar tanto la frecuencia como el ancho de pulso de una señal rectangular. Se pueden probar componentes equivalentes.
Lartensión de salida de este circuito es aproximadamente cuatro veces la tensión de suministro. El circuito...
El voltaje de salida de esta fuente de alimentación no se establece instantáneamente cuando se...
Encontramos este circuito en la revista Electronics Experimenter Handbook de 1993. L1 tiene 2 = 2...