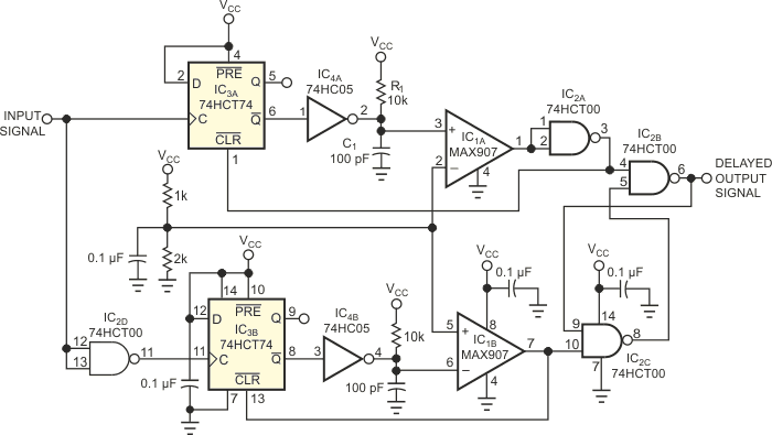
Este circuito de retardo TTL tiene tiempos de retardo largos que pueden ser determinados por R1 y C1. La base es en común TTL y MAX907 de Maxim.
Lartensión de salida de este circuito es aproximadamente cuatro veces la tensión de suministro. El circuito...
El voltaje de salida de esta fuente de alimentación no se establece instantáneamente cuando se...
Encontramos este circuito en la revista Electronics Experimenter Handbook de 1993. L1 tiene 2 = 2...