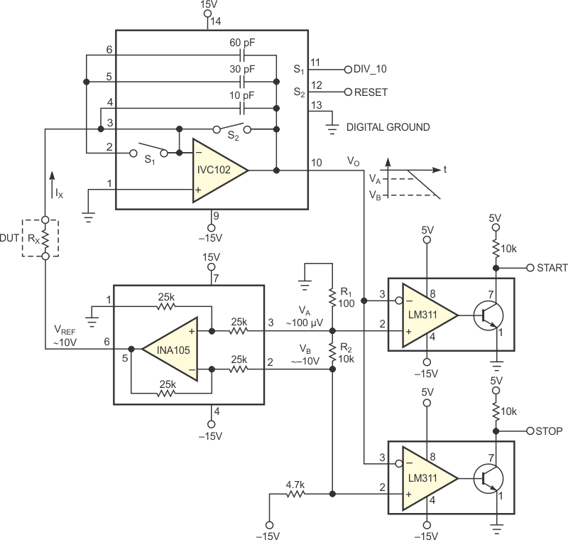
Basado en el INA105 o LM311, este circuito se encontró en una documentación de Internet. Su propósito es implementar un ohmímetro capaz de medir resistencias del orden de gigaohms con un multímetro común.

 

Ohmímetro para el rango de gigaohms
Ohmímetro para el rango de gigaohms | Haga click en la imagen para ampliar |