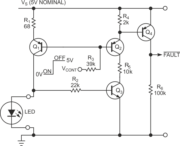
Este circuito usa transistores comunes para un indicador de falla que enciende un LED y proporciona una señal de salida a un circuito externo. El circuito es de una documentación de 2021.

LED de controlador para indicador de falla
Este circuito usa transistores comunes para un indicador de falla que enciende un LED y proporciona una señal de salida a un circuito externo. El circuito es de una documentación de 2021.
