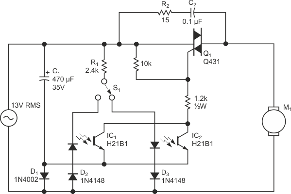
Este circuito se encontró en la documentación de Fairchild, no requiriendo circuitos integrados. Utiliza acopladores ópticos para monitorear la posición de un motor y controlarlo.

Indicador de posición para motor
Este circuito se encontró en la documentación de Fairchild, no requiriendo circuitos integrados. Utiliza acopladores ópticos para monitorear la posición de un motor y controlarlo.
