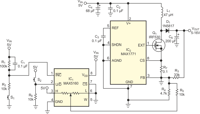
Usando componentes Maxim, este circuito consta de un regulador para un convertidor elevador. El circuito opera en el rango de tensión indicado. El MAX5160M consta de un potenciómetro digital.

 

Convertidor boost MAX1771
Convertidor boost MAX1771 | Haga click en la imagen para ampliar |