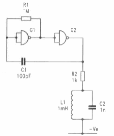
Este circuito se encontró en documentación de los años 90, teniendo una red de compensación LC. El circuito puede utilizar cualquier par de inversores.

Oscilador básico de dos puertas
Este circuito se encontró en documentación de los años 90, teniendo una red de compensación LC. El circuito puede utilizar cualquier par de inversores.
