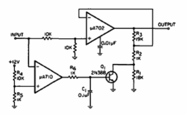
Este circuito se encontró en un EEE de 1966. Está diseñado para la conmutación automática del rango de medición de un multímetro. Los amplificadores operacionales son de la época.

Selector de rango automático
Este circuito se encontró en un EEE de 1966. Está diseñado para la conmutación automática del rango de medición de un multímetro. Los amplificadores operacionales son de la época.
