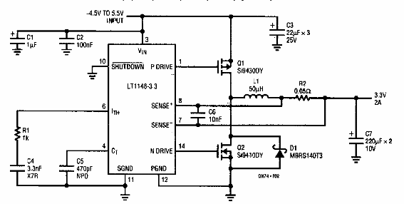
Encontrado en una documentación de Linear Technology de los años 90, este circuito disipa 1,5 W con una salida de 3,3 V x 2 A. El circuito integrado utilizado es de la época.

Regulador conmutado de 3,3 V
Encontrado en una documentación de Linear Technology de los años 90, este circuito disipa 1,5 W con una salida de 3,3 V x 2 A. El circuito integrado utilizado es de la época.
