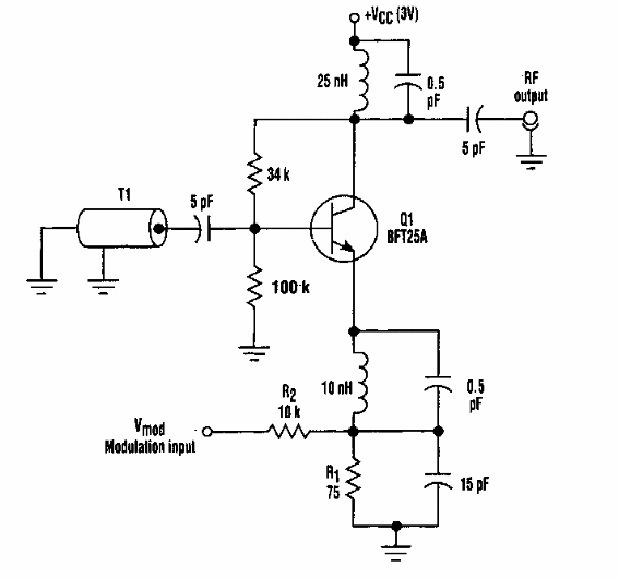
Encontrado en una Electronic Design, este circuito está destinado a la producción de señales en la banda VHF. El transistor es de un tipo especial de alta frecuencia.

Oscilador FM con Varicap
Encontrado en una Electronic Design, este circuito está destinado a la producción de señales en la banda VHF. El transistor es de un tipo especial de alta frecuencia.
