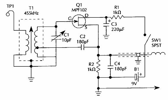
Este oscilador usa un pequeño transformador de FI tomado de una vieja radio de transistores. FET admite equivalentes. El circuito se puede utilizar para calibrar radios.

Oscilador de 455 kHz
Este oscilador usa un pequeño transformador de FI tomado de una vieja radio de transistores. FET admite equivalentes. El circuito se puede utilizar para calibrar radios.
