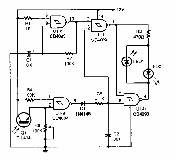
Esta señal de cruce para modelos ferroviarios se encontró en una Popular Electronics de los años 90. El circuito se dispara cuando la locomotora pasa frente al sensor. Cualquier fototransistor se puede utilizar como sensor.

Baliza de cruce para modelismo



