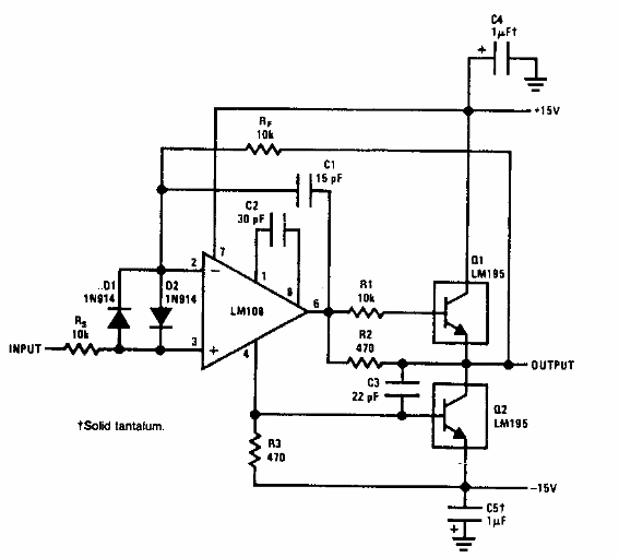
Este circuito se obtuvo de una documentación de National Semiconductor de la década de 1990. El circuito tiene una banda de paso de 300 kHz.

Seguidor de tensión de 1A
Este circuito se obtuvo de una documentación de National Semiconductor de la década de 1990. El circuito tiene una banda de paso de 300 kHz.
