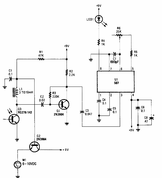
Encontrado en Popular Electronics de los años 90, este receptor modulado por infrarrojos utiliza un PLL. El circuito tiene un indicador de intensidad de señal.

Receptor de infrarrojos de tono único
Encontrado en Popular Electronics de los años 90, este receptor modulado por infrarrojos utiliza un PLL. El circuito tiene un indicador de intensidad de señal.
