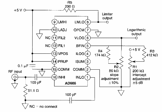
Este circuito se encontró en documentación antigua de Analog Devices. El circuito integrado es de la época. Tiene dos configuraciones y opera a frecuencias de hasta 50 MHz.

Indicador de nivel de señal RF
Este circuito se encontró en documentación antigua de Analog Devices. El circuito integrado es de la época. Tiene dos configuraciones y opera a frecuencias de hasta 50 MHz.
