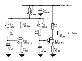
Con dos transistores unijuntura podemos generar tonos modulados imitando una sirena y con gran eficacia. La señal de este circuito es débil y debe aplicarse a la entrada de un amplificador como el que se describe al hablar de transistores. Tenemos en este circuito un oscilador lento que hace la modulación y cuya frecuencia se controla en P1 y uno rápido que genera el tono de audio cuya frecuencia se controla en P2. La combinación de las dos señales y, por tanto, la profundidad de modulación la realiza P3.




