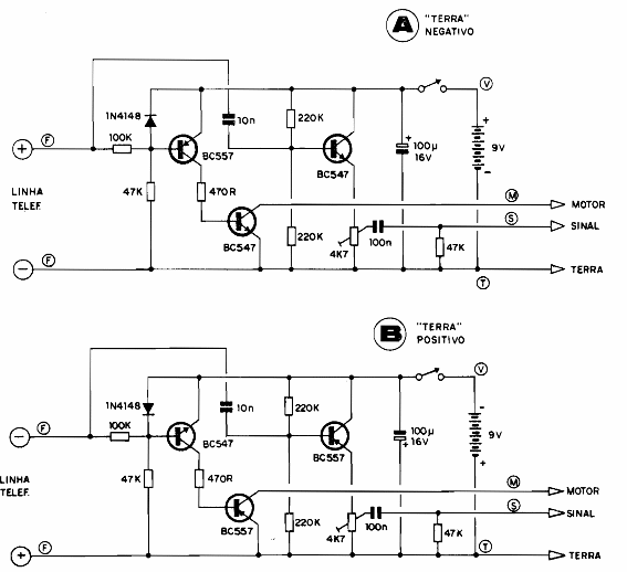
Este circuito lo encontramos en una documentación de los años 80. Acciona una vieja grabadora tipo casete o rodillo, actuando sobre el motor y también enviando la señal de grabación. Se dan dos versiones dependiendo de la tierra del circuito sobre el que debe operar.

Grabador de llamadas telefónicas



