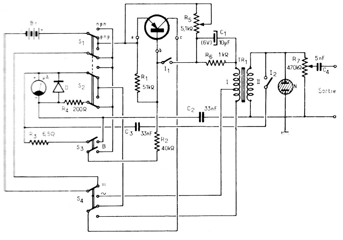
Este circuito fue encontrado en una publicación francesa en 1981, pero todavía se puede ensamblar con solo dificultad para obtener el transformador. El circuito prueba transistores NPN y PNP y utiliza un instrumento indicador analógico. El instrumento se puede reemplazar por la escala de corrientes de un multímetro estándar.




