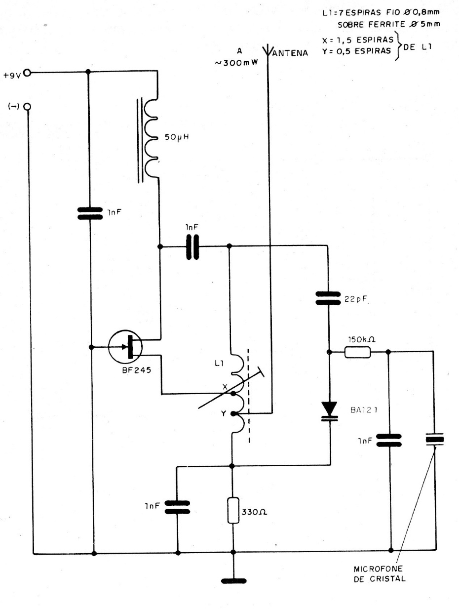
Este pequeño transmisor de FM para escucha clandestina tiene un buen alcance y debe alimentarse con una batería de 9 V. El circuito es de una publicación antigua sobre espionaje y la modulación realizada por varicap. La información sobre la bobina se proporciona junto al diagrama.




