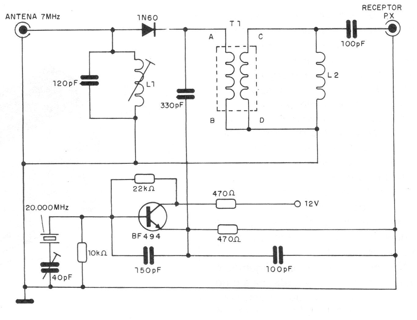
Con este circuito es posible recibir las señales de la banda PX (27 MHz) en un receptor que tiene la banda de onda corta a 7 MHz. L1 consta de 35 vueltas de hilo 24 AWG en un núcleo de ferrita de 0,7 cm. L2 consta de 12 vueltas de alambre 22 en un núcleo de 0,7 cm. T1 consta de 3 vueltas de cable 26 (A / B) y 3 vueltas más de cable 24 (C / D) en un núcleo de 2 orificios (balun).




