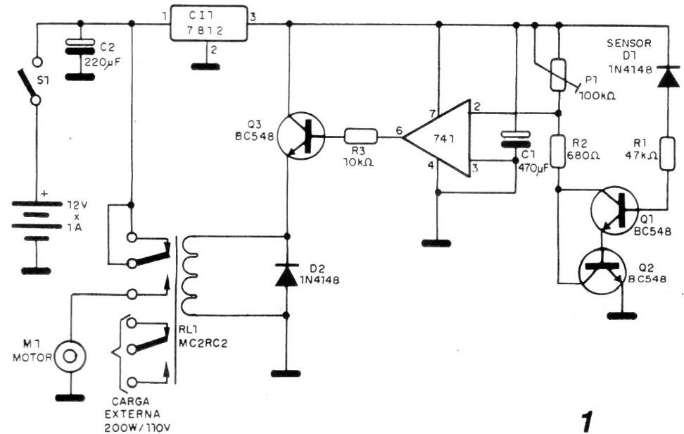
Este circuito activa un ventilador cuando la temperatura excede un cierto valor, detectado por el diodo Q1. El circuito activa un relé y su ajuste se realiza mediante un trimpot. El circuito se encontró en una documentación de 1992. Se pueden usar diodos equivalentes al que se usa como sensor.




