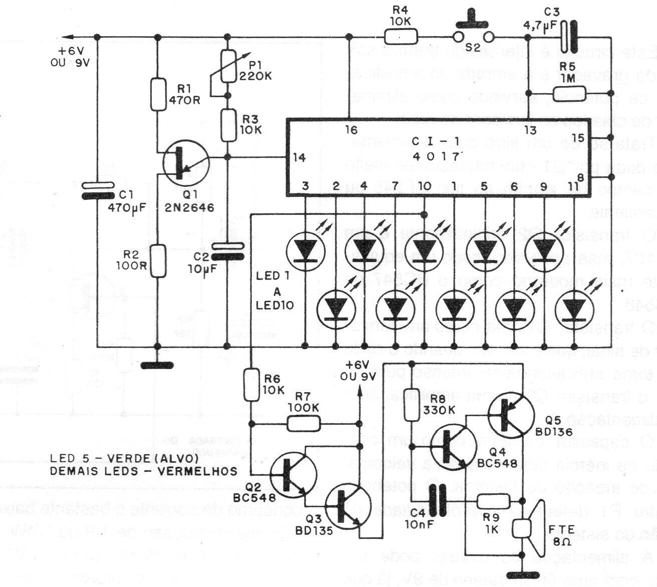
Este circuito se encontró en una publicación de 1987, pero todavía se puede ensamblar fácilmente ya que los componentes siguen siendo comunes. El jugador debe dar en el blanco presionando S2. La velocidad del objetivo se obtiene ajustando el potenciómetro, que también puede ser de 470 k. La alimentación proviene de baterías o batería.




