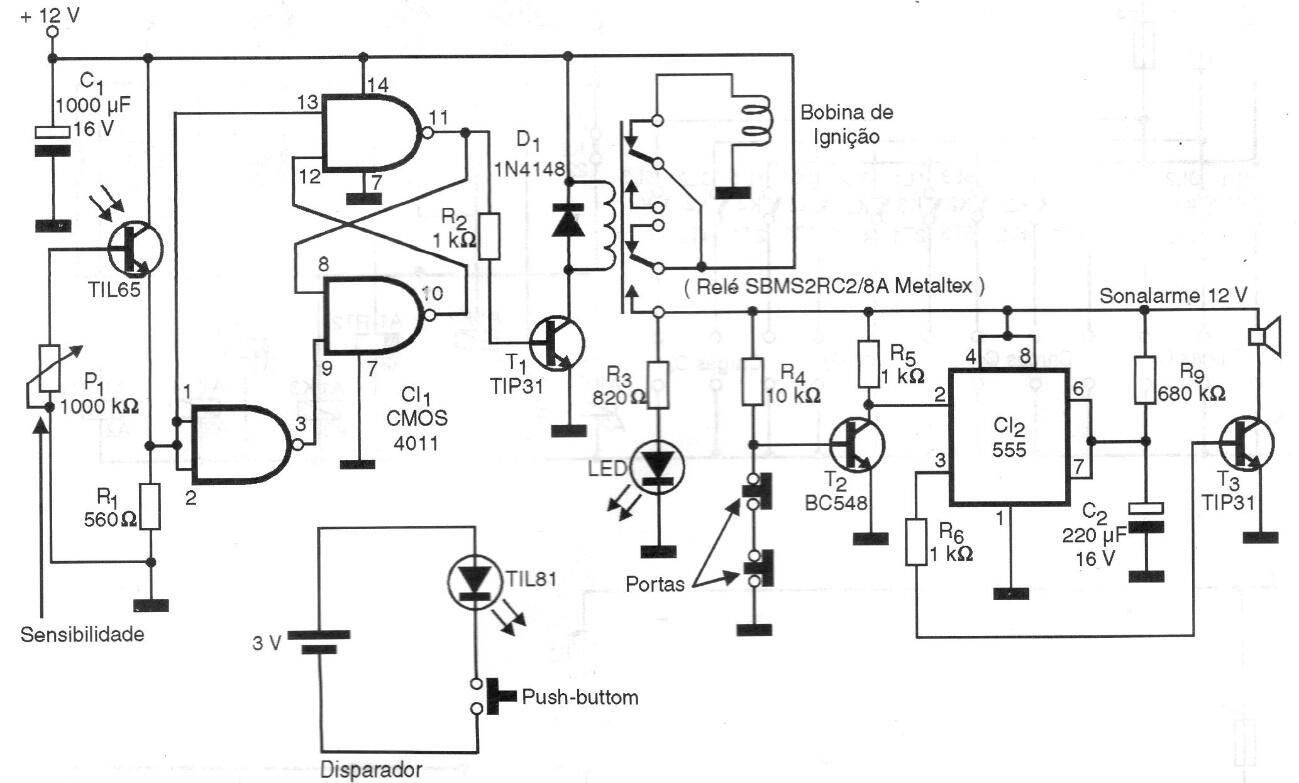
Esta alarma tiene un sistema de disparo con un LED en un llavero. El sensor está oculto por el vidrio o en cualquier otro lugar. El circuito es de una publicación de 1998 y ya incorpora un sistema de alerta sonora con un oscilador con el 555. El circuito disparado producirá sonido durante 3 a 4 minutos dependiendo de C2 y la sensibilidad del sensor se ajusta en P1.




