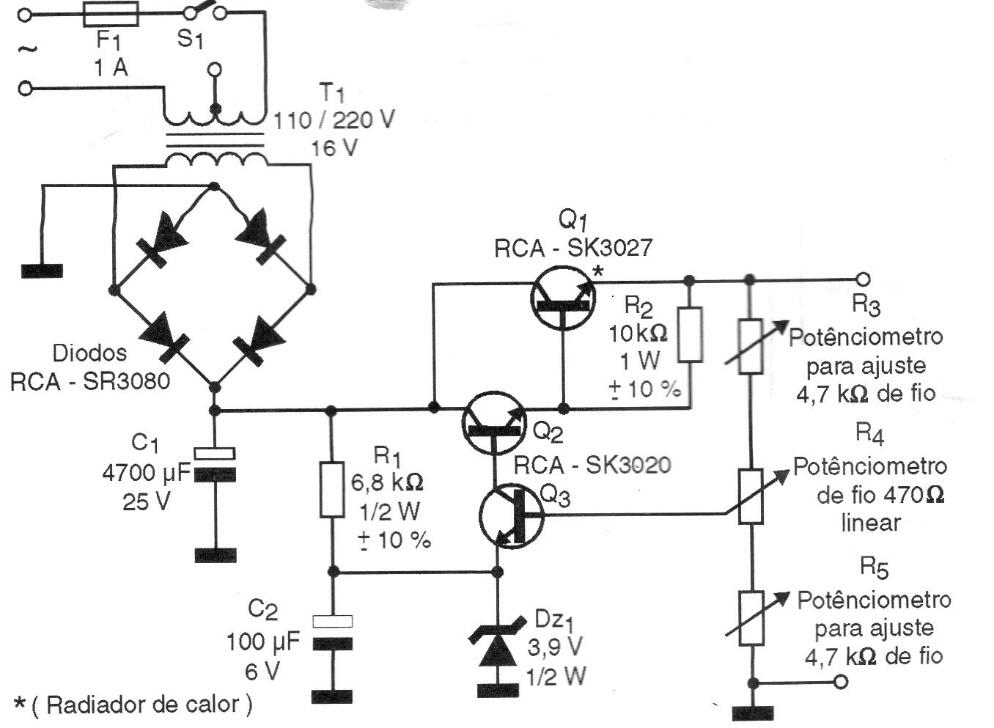
El circuito presentado proporciona tensiones de 4.5 V a 12 V con corrientes de hasta 1 A. Obtuvimos este circuito en una documentación de 1998. Los transistores pueden ser reemplazados por equivalentes más comunes como TIP31 para Q1 y BC548 para Q2 y Q3. DZ1 determinará la tensión mínima.




