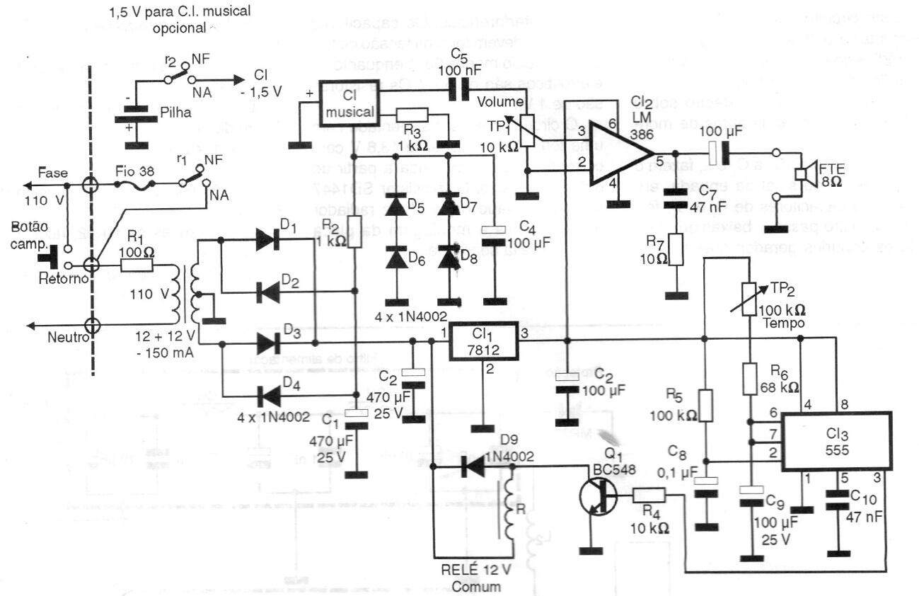
Encontramos este circuito en una documentación de 1998. Genera un tono de melodía musical obtenido de un chip de tarjeta de Navidad, pero se pueden utilizar chips de cumpleaños u otros de fecha, que normalmente funcionan con una alimentación de 1,5 V. el amplificador se puede utilizar con otros circuitos integrados.




