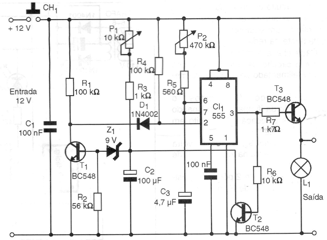
Encontramos este circuito en una publicación de 1998. El circuito tiene controles tanto para la frecuencia como para la intensidad de la señal. Se usa una lámpara para monitorear las señales. La alimentación se realiza con una tensión de 12 V.
Encontramos este circuito en una publicación de 1998. El circuito tiene controles tanto para la frecuencia como para la intensidad de la señal. Se usa una lámpara para monitorear las señales. La alimentación se realiza con una tensión de 12 V.