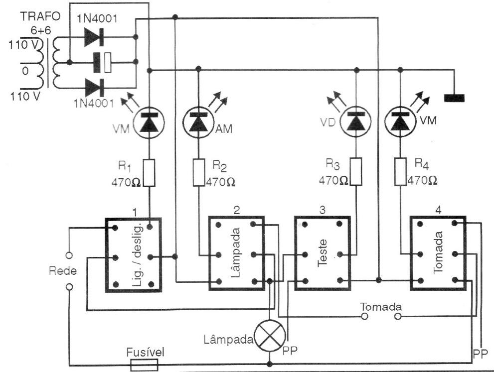
Encontramos este circuito en una documentación de 1998. Prueba los electrodomésticos comunes para ver si están en corto al encender una lámpara incandescente.
La lámpara de prueba o lámpara de serie es un instrumento ultra-simple, pero de gran utilidad en la...
) Es un montaje experimental muy simple que genera tensiones elevadas a partir de una pila común. Estas...
Esta es una radio experimental para la banda de ondas medias, que con una antena pequeña puede...