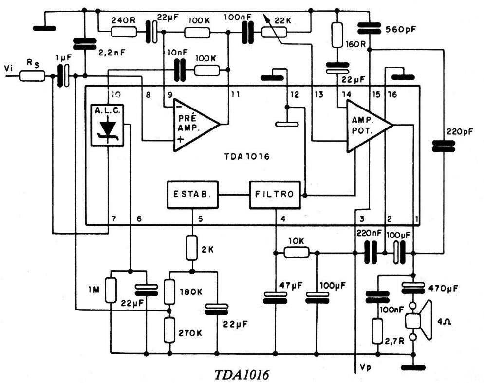
Se trata de un amplificador para grabadora y retorno que contiene preamplificador y amplificador de potencia con control automático de nivel, siendo diseñado para grabadoras y grabadoras de radio. Su rango de tensiones de operación es de 3.6 a 15 V, lo que permite su uso tanto en equipos alimentados por batería como en la red local. Dos de estos se pueden utilizar en un sistema estéreo. El TDA1016 se presenta en una carcasa DIL de 16 pines con un difusor de calor interno. Entre las ventajas que ofrece este integrado destacamos:
- Preamplificador y amplificador separados
- Incorpora un A.L.C. (control automático de nivel) para grabación
- Estabilización de tensión a 2.6 V
- Protección contra cortocircuitos
- Protección térmica incorporada
- Posibilidad de pasar al estado de espera con la reducción del consumo de corriente.
La potencia de salida es de 2 W a 4 ohms de carga con 9 V. Con bootstrapping, la distorsión máxima es del 10%.




