El circuito integrado utilizado no es muy común hoy en día, ya que es una configuración del Linear Interface ICs de Motorola de 1993. Los transistores deben estar equipados con radiadores de calor.

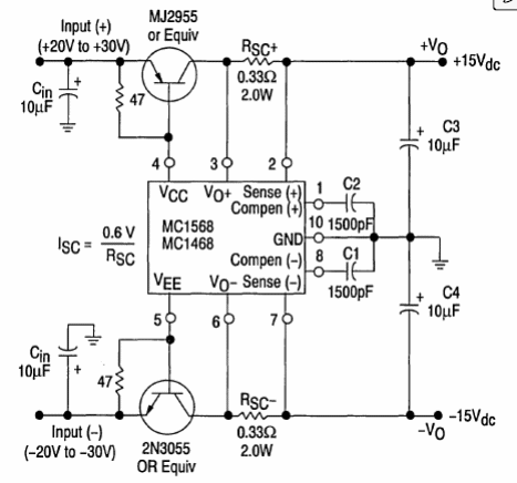
Regulador simétrico de 1 5 A MC1568
El circuito integrado utilizado no es muy común hoy en día, ya que es una configuración del Linear Interface ICs de Motorola de 1993. Los transistores deben estar equipados con radiadores de calor.
