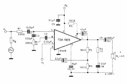
El circuito integrado utilizado en este amplificador no es muy común en la actualidad. La alimentación puede estar entre 4 y 14 V. La potencia de salida depende de la tensión y de la impedancia de carga. El circuito es del Manual de circuitos integrados lineales SGS de 1982.

Amplificador de 5 W con muting TDA1905



