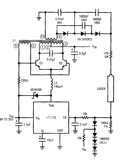
Este circuito lo encontramos en el Linear Technology applications de 1997. El circuito utiliza componentes de esa época y el transformador tiene una tensión superior a 1 000 V según el láser utilizado. Los transistores son de potencia como los BD135.

Fuente He Ne Laser



