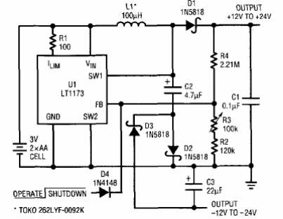
Encontramos este circuito en las aplicaciones de tecnología lineal a partir de 1997. El circuito utiliza componentes de este período y proporciona tensiones de 12 V a 24 V con solo 3 V de entrada.

Convertidor DC DC para polarización de LCD
Encontramos este circuito en las aplicaciones de tecnología lineal a partir de 1997. El circuito utiliza componentes de este período y proporciona tensiones de 12 V a 24 V con solo 3 V de entrada.
