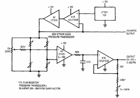
Este circuito utiliza componentes de Linear Technology que se encontraron en un manual de 1993. Los circuitos integrados utilizados son poco comunes en nuestro mercado.

Amplificador de instrumentación
Este circuito utiliza componentes de Linear Technology que se encontraron en un manual de 1993. Los circuitos integrados utilizados son poco comunes en nuestro mercado.
