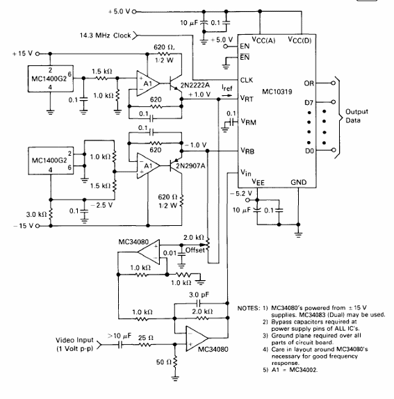
Este circuito convierte las señales de video a formato digital a una frecuencia determinada por el clock. El circuito es del Linear Databook de 1990 de Motorola.

Convertidor de video a digital
Este circuito convierte las señales de video a formato digital a una frecuencia determinada por el clock. El circuito es del Linear Databook de 1990 de Motorola.
