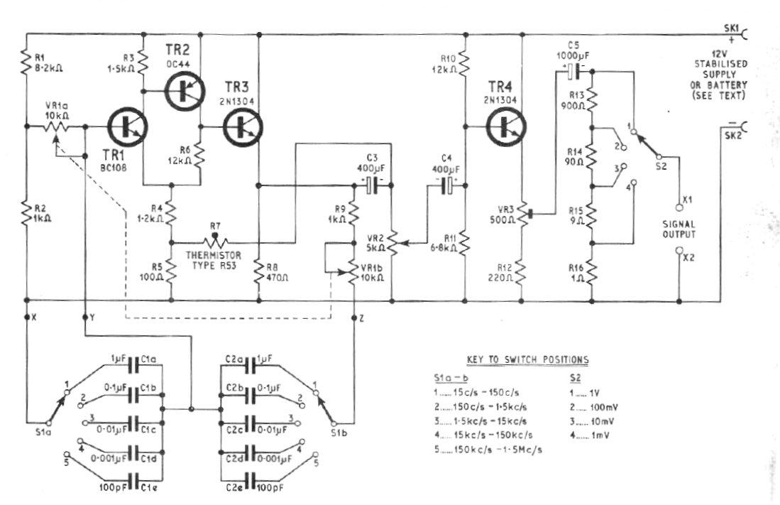
Encontramos este circuito en una revista de 1965. El circuito se puede ensamblar con transistores equivalentes y la precisión en la generación de frecuencias depende de la tolerancia de los capacitores.

 

Generador de señales
Generador de señales | Haga click en la imagen para ampliar |