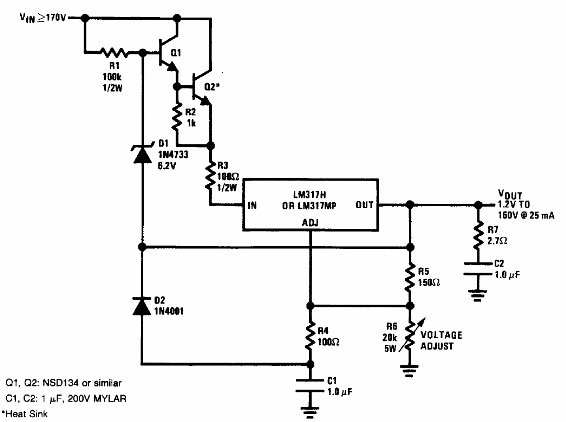
El circuito presentado se encontró en el Manual de Aplicaciones Lineales de National Semiconductor de 1994. Los componentes utilizados son raros en la actualidad, pero se pueden hacer cambios para utilizar componentes más modernos.

Regulador de alta tensión



