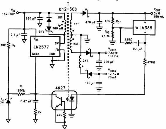
El circuito presentado es del Manual de Aplicaciones Lineales de National Semiconductor de 1994. Los semiconductores utilizados no son muy comunes hoy en día y el transformador es el componente crítico ya que debe ser enrollado por el ensamblador.

Regulador Conmutado de 3 Volts LM2577



