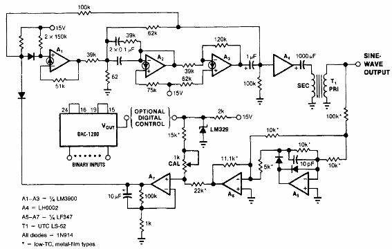
Encontramos este circuito en el Manual de Aplicaciones Lineales del National Semiconductor de 1994. El circuito se puede ensamblar con componentes equivalentes más modernos. El transformador determina la tensión de salida y el resistor de 100k al lado se puede cambiar de acuerdo con la tensión generada.

Generador sinusoidal de alta tensión



