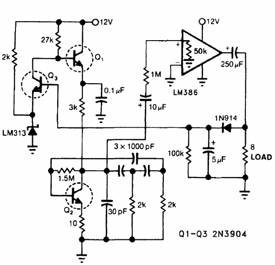
La configuración que se muestra es sugerida por National Semiconductor en su Manual de Aplicaciones Lineales de 1994. El amplificador de audio proporciona una buena potencia de salida a la señal generada. Los transistores pueden ser BC548.

Generador sinusoidal



