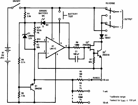
Encontramos este circuito en el Manual de Aplicaciones Lineales de National Semiconductor de 1994. El amplificador operacional utilizado es poco común hoy en día, pero el circuito se puede adaptar para operar con un equivalente más moderno.

Fuente de corriente de precisión LM11



