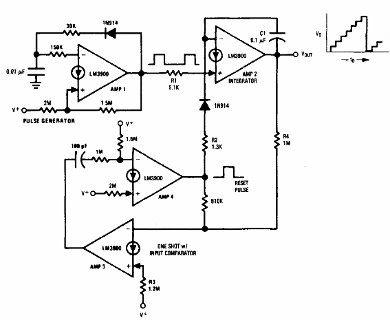
El circuito presentado hace uso de un amplificador operacional de transconductancia (OTA). Encontramos esta configuración en el Manual de aplicaciones lineales de National Semiconductor. La fuente de alimentación debe ser simétrica.

Generador de escalera LM3900



