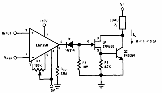
El circuito que se muestra es del Linear Applications Handbook de National Semiconductor. El CI no es muy sencillo de obtener y los transistores admiten equivalentes. Para Q1 se puede utilizar un BF245 y para Q2 un BD135. La fuente V + depende de la carga.

Comparador Micro Power



